Subscribe
Sign in
Home
Podcast
Notes
ai-development
MCP Server
Archive
About
MCP Server
What's the Future of MCP Servers in 2026-2027?
MCP servers have gone from a niche protocol announcement to the backbone of AI tool integration in under two years.
Apr 13
•
James Cruce
1
How Do I Automate Workflows with AI Agents?
Agent workflows combine AI reasoning with tool access and scheduling to complete multi-step tasks autonomously. The architecture ranges from simple (one…
Apr 13
•
James Cruce
1
How Do MCP Registries Work (Smithery, mcpt)?
MCP registries are directories of MCP servers—searchable, categorized, and installable. They solve the discovery problem: "Which MCP server does X, and…
Apr 13
•
James Cruce
1
How Do I Build an AI Pipeline for Content Creation?
The Short Answer An AI content pipeline takes raw ideas and produces finished, distributed content through automated stages.
Apr 13
•
James Cruce
1
Can Small Businesses Benefit from MCP Servers?
Small businesses run on limited time and limited people. MCP servers change that math. They let AI handle the repetitive work using the tools you…
Apr 13
•
James Cruce
1
Can I Use MCP Servers Without Being a Developer?
The Short Answer Yes, you can use MCP servers without being a developer.
Apr 13
•
James Cruce
1
What Is AI Agent Automation and How Do I Start?
n AI agent is an AI system that works autonomously—it receives a goal, makes a plan, uses tools to execute that plan, and delivers results without you…
Apr 13
•
James Cruce
1
What's the Best Local LLM for Your Specific Task?
Not every task needs the biggest model. The Short Answer There is no single best local LLM. The best model depends on your task, your hardware, and your…
Apr 13
•
James Cruce
1
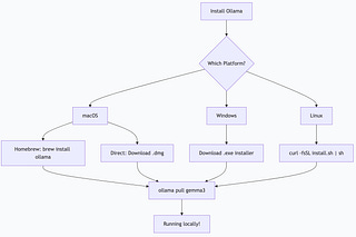
How Do I Set Up Ollama on Mac, Windows, and Linux?
Running AI locally means no API bills, no data leaving your machine, and no rate limits.
Apr 13
•
James Cruce
1
How I Shipped an MCP Knowledge Server in a Weekend
Turning static content into an AI-citable knowledge base via npm
Apr 12
•
James Cruce
1
This site requires JavaScript to run correctly. Please
turn on JavaScript
or unblock scripts